Contact Us
Hebei Nanfeng Automobile Equipment (Group) Co.,Ltd
Phone: +86 18811334770
Tel: +86 0317 8620396
Tel: +86 010 58673556
Candy Jiao
E-mail: nh.jiao@auto-parkingheater.com
Email: nh.li@auto-parkingheater.com
Add: Room 505, Building B, Free Town Center, No.58, East Third Ring South Road, Chaoyang District, Beijing, 100022, P.R.China
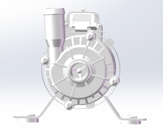
12V Electric Bus Water Pump
NF 12v electric bus water pump is mainly used for the cooling, and dissipation of heat of electric motors, controllers, batteries and other electrical appliances in new energy (hybrid and pure electric vehicles).
Description
12V Electric Bus Water Pump
Products Description

New energy electric water pump
The NF new energy electric water pump is compact and lightweight and consists of a pump head, an impeller, and a brushless motor.
Its working mode is that the impeller is mounted on the motor's rotor, and the rotor and stator are separated by a protective sleeve so that the heat generated by the motor can be emitted into the air-conditioned medium. Therefore, it is well adapted to the working environment, can adapt to temperatures of 40 ℃ ~ to 100 ℃, and has a service life of more than 15000 hours.
Products Parameter
| Model Number | HS- 030-151A |
| Ambient Temperature | -40ºC~+100ºC |
| Medium Temp |
≤90ºC |
| Rated Voltage | 12V |
| Voltage Range |
DC9V~DC16V |
| Waterproofing Grade | IP67 |
| Service life | ≥15000h |
| Noise | ≤50dB |
Electronic water pump flow diagram and internal structure:


Repair And Maintenance
(1)Check whether the connection between the water pump and the pipeline is tight. If it is loose, use a clamp wrench to tighten the clamp.
(2)Check whether the screws at the pump body and the motor flange are fastened, if they are loose, use a cross screwdriver to fasten them.
(3)Check the fixation between the water pump and the car body; if it is loose, tighten it with a wrench.
(4)Check that the terminals inside the connector are making good contact.
(5)Regularly clean the dust and dirt on the water pump's outer surface to ensure the body's normal heat dissipation.
Products Details




Products installation

Recommended angle of press fit.
Other angles affect the exhaust of the pump.
Products Application

FAQ
Everything You Need to Know
Questions and answers about electronic water pumps that interest you
1. Q: What certifications do electronic water pumps have?
A: We have CE certificates for electronic water pumps.
2. Q: How much power can you provide for electronic water pumps?
A: We can provide 30- 2500 electronic waterpumps, and we also support OEM customization.
3. Q: Can you customize the production according to my requirements?
A: Of course. We have a strong technical team and can support OEM customization of electronic water pumps.
4. Q: What is the minimum order quantity if I want to buy?
A: The minimum order quantity is one. The more you order, the better the price.
CE Certification
The electronic water pump has passed CE certification. The certificate image and model can be referred to in the figure below:


Our Company

Hot Tags: 12v electric bus water pump, China, factory, suppliers, manufacturers, seller, wholesale, quotation
You Might Also Like

















